数据资源:草原动态

国家林业和草原局公告(2026年第2号)(发布《在自然保护区修筑设施审批行政许可事项实施规范》)

标题国家林业和草原局公告(2026年第2号)(发布《在自然保护区修筑设施审批行政许可事项实施规范》)

日期20260402

年份2026

学科分类 220.65;林业经济学

关键词 自然保护区 修筑设施 行政许可 图片

内容    国家林业和草原局公告
  2026 年第 2 号
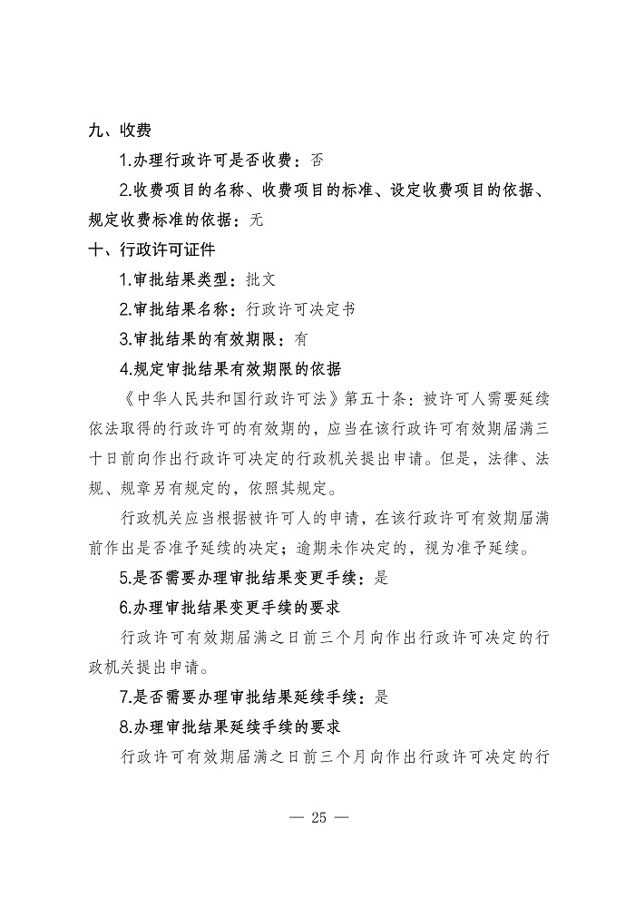
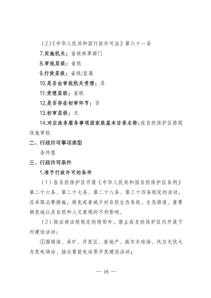
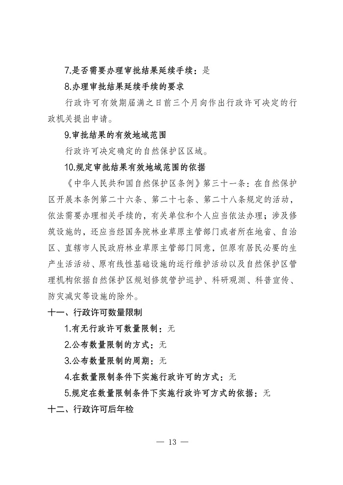
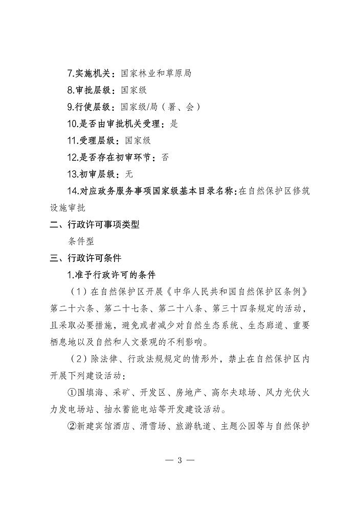
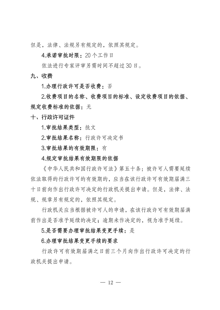
  根据《中华人民共和国自然保护区条例》和《国务院办公厅关于全面实行行政许可事项清单管理的通知》(国办发〔2022〕2号)有关要求,我局编制了《在自然保护区修筑设施审批行政许可事项实施规范》,现予以发布。
  特此公告。
国家林业和草原局
2026年3月20日
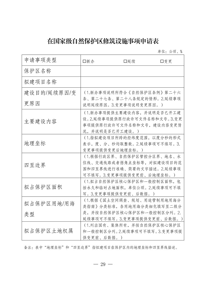
  附件:在国家级自然保护区修筑设施事项申请表
国家林业和草原局  2026-04-02

资料来源国家林业和草原局

PDF文件 浏览全文